【校园新闻】我校人工智能与电子91牛党支部通过第三批“全国高校党建工作样板支部”合格验收
作者:www91 点击:次 发布时间:2024-12-19 08:00
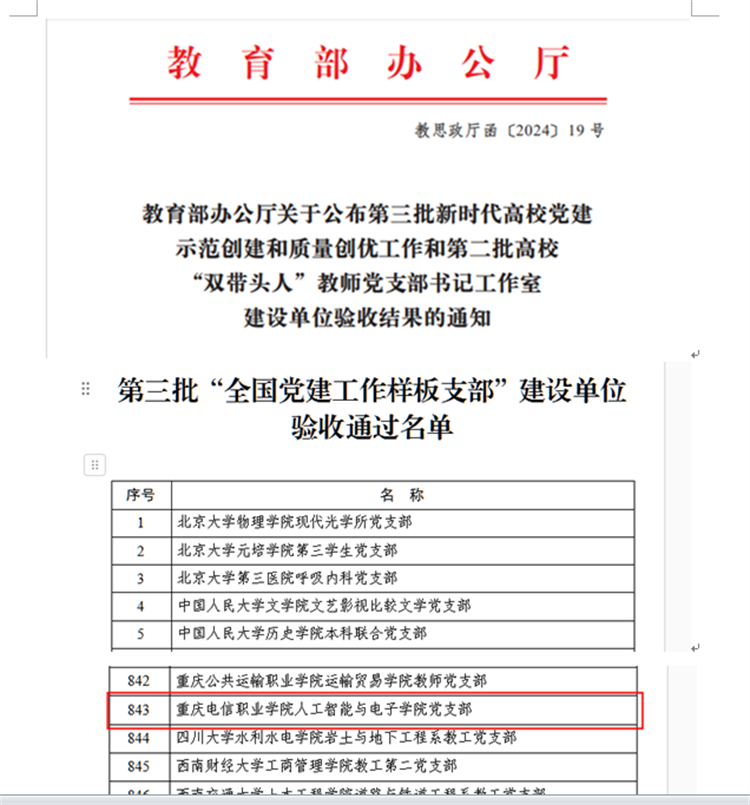
近日,教育部办公厅印发《关于公布第三批新时代高校党建示范创建和质量创优工作和第二批高校“双带头人”教师党支部书记工作室建设单位验收通过名单的通知》,www91人工智能与电子91牛党支部顺利通过第三批“全国党建工作样板支部”合格验收 91视频网站在线观看。

在建设过程中,人工智能与电子91牛党支部严格按照《教育部办公厅关于开展第三批新时代高校党建示范创建和质量创优工作的通知》要求,对照“七个有力”具体要求,注重凝练支部特色和发挥党员作用,积极探索党建与业务工作有机融合,开展“党建+队伍建设、基地建设、岗课赛证、教研科研”四大重点工作,探索出“党建+高技能人才培养”的特色之路。教师参与指导学生参加全国大学生电子设计竞赛 、“合泰杯”第重庆市大学生单片机应用设计竞赛、全国大学生先进成图技术与产品信息建模创新大赛等比赛,获得一等奖3项、二等奖5项、三等奖4项。通过实践探索,走出一条高技能人才培养的特色之路。
下一步,人工智能与电子91牛党支部在91视频网站在线观看党委领导下,将继续深入学习贯彻习近平总书记关于党的建设的重要思想和在全国教育大会上的重要讲话精神,全面贯彻落实习近平总书记视察重庆重要讲话精神,落实教育强国建设规划纲要重点任务,坚持以高质量党建引领高质量发展,推动91牛党支部全面进步,全面过硬,为推进91视频网站在线观看教育事业高质量发展,为服务地方经济社会发展提供坚强保障,(通讯员:刘献月) 91视频播放。









校园官方平台